RayBiotech抗体芯片在葡萄膜炎精准医疗中的应用
杂志名称:JAMA Ophthalmology
文献题目:GabrielVelez, BS; C. Nathaniel Roybal, et al. Personalized Proteomics for theDiagnosis and Treatment of Idiopathic Inflammatory Disease. JAMA Ophthalmol. 2016; 134(4):444-448.
第一作者:Gabriel Velez, B.S.
作者单位:Omics Laboratory, University of Iowa, Iowa City, IA
本实验所用产品:RayBiotech人QAH-CAA-4000抗体芯片(200个生长、趋化、血管、炎症等细胞因子抗体芯片)
实验样品:玻璃体
研究背景:
视网膜和脉络膜炎症,又称后葡萄膜炎,可能是系统性自身免疫症的早期征兆。在特定治疗开始之前,免疫攻击进展不明显。炎症是由视网膜神经上皮层的耐受性和低发病率和不可逆失明。大多数后葡萄膜炎的病因尚未确定,因为不同病因不能被临床或当前的诊断生物标记所区别。因此,后葡萄膜炎的病例常被标记为特发性,不能通过具体治疗来解决。

1 结果
1.1 个案报导
一个典型的特发性葡萄膜炎病例。年龄:50多岁;性别:女;病情:视力不好,尤其是晚上,其它方面健康。手术切除视网膜前膜使她视力不好,尽管不间断地玻璃体腔内注射皮质类固醇,但还是经历了反复发作的炎症和视网膜玻璃体水肿。实验室检查后葡萄膜炎显示结果正常,完整的血细胞计数,血沉和C反应蛋白水平,抗核抗体、类风湿因子、干扰素-γ释放、HLA-B27、莱姆病抗体、乙型肝炎病毒表面抗原、丙型肝炎抗体,均在参考值范围。荧光素血管造影术和Goldmann视野检查无异常发现。由于缺乏确凿的调查结果,我们将她的病情标为特发性后葡萄膜炎。没有特定的治疗方案,我们比较了她的玻璃体活检结果与其他葡萄膜炎病例的细胞因子分布,以便更精确地定义她的疾病。
1.2 分组
15例后葡萄膜炎(其中还包括3例先天性后葡萄膜炎;4例中葡萄膜炎;2例病毒眼内炎;2例自身免疫性视网膜病变;1多灶性脉络膜炎,1有新生血管的炎性玻璃体视网膜病变,1例HLA-B27葡萄膜炎
5例对照;


1.3 RayBiotech细胞因子抗体芯片检测
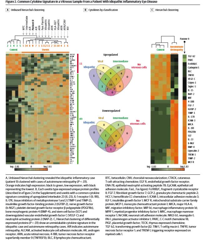
抗体芯片检测后,经聚类分析,疾病组与对照组比较,发现60个蛋白在疾病组中差异表达蛋白(图2A)。然后,不同病因的葡萄膜炎又分别独自与对照组比较,发现除了共同差异蛋白(IL-23,IL-1RI, IL-17R, TIMP-1,TIMP-2,IGFBP-2,b-NGF,PDGFRb,BMP-4,SCF),每种病因的葡萄膜炎还有特异的差异表达蛋白(图2B)。其中,与对照组比较,该病人玻璃体内的差异蛋白与自身免疫视网膜病的相同(图2C)。


1.4 病人精准治疗
自身免疫视网膜病是由视网膜蛋白质循环抗体引起的,造成典型的双侧视力丧失,夜盲症,以及双侧视症。自身免疫视网膜病的特征为视网膜血管衰减,弥散性视网膜萎缩,视网膜色素上皮改变,视杆细胞、视锥细胞或两极细胞反应异常。然而,该病人并没有这些临床病症。但是,该病人的玻璃体蛋白质组与自身免疫视网膜病人的蛋白质组相同,提示该病人可能存在视网膜抗体。检测结果显示,该病人S-arrestin抗体阳性,一个公认造成葡萄膜炎的抗体。基于这个检测结果,医生们立即将她的治疗方式从间歇性注射立即释放的皮质类固醇转换成一种控释肤轻松装置植入手术,提供长期、持续的眼内免疫抑制。这种疗法消除了她的视网膜水肿,将她的视力从20/70提高到20/30 OD。
结论:
蛋白质组图谱分析确定特发性葡萄膜炎患者提供了诊断指南,比常规的自身免疫性视网膜病变标准更早提供了正确的诊断,并指导了一个特发性葡萄膜炎患者的个性化治疗。说明蛋白质组学工具可以指导个体化治疗,RayBio的蛋白芯片起了关键作用!
做芯片,找RayBio!


